“关爱学生见行动”系列报道---产学质控支部:为学生权益保驾护航
发文时间:2014-11-04
新学期伊始,产学质控支部将保障学生的合法权益列为重要工作,稳步推进、扎实落实学生保险、学生教学信息员培训等专项工作,做到两项保险“应保尽保”,教学秩序有效保障,建立并不断完善教育风险管理服务体系和教学质量保障体系。
校方责任险护航全体学生安全
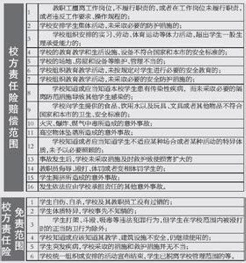
学生自我安全保护能力有限,安全隐患难以根除,尤其是复杂的社会治安状况给教育教学的安全带来了潜在的威胁。校方责任保险对于积极预防、妥善处理学生事故,保障学生和学校的合法权益,维护正常的教育教学秩序具有重要意义。
为保障学生在校期间的平安健康,产学质控支部在新学期开始前,便着手搜集汇总保险材料,研究不同费率方案上报校党委,以便使学生在校期间获得最大的权益保护。
投保单
学期初,根据保险费率方案,产学质控支部积极联系各大保险公司,为全校学生投保校方责任保险。同时,学校今年还为学生额外增保了附加无过失责任险,该险可有效转移体育教学、校外实践等教育教学活动风险,使学生切身利益和学校合法权益得到有效保障。

我校每年通过双向选择派遣学生到合作企业对口实习、在两区建立“经管文法”专业稳定的校外实习基地,多方联动拓展公交一小时车程的校外实习基地等实习实训活动。
全校学生名单
学校为每一名毕业生投保的实习实训险费率每人每年赔偿限额50万元,每次事故赔偿限额1300万元。

培训中产学质控支部介绍了学生教学信息员制度、工作职责、具体要求等,希望学生信息员能够本着对工作认真负责的态度,广泛收集教学过程中的有关信息,将教学进程、教学秩序、教师教学、教学管理、教学条件、学风状况等方面的信息如实反映,并提出客观性意见和合理化建议,以便学校能够及时、准确、全面掌握教学动态,将学生信息员反映的问题及时地反馈给相关部门和相关人员,使问题尽快得到解决,及时整改,进一步提高教学质量,使学生拥有一个良好的学习环境,能够学有所成。
培训信息员
(供稿:张悦 摄影:张悦、吴静)
